Blender 3D Design
Pengantar Animasi dan Desain Grafis #
Softskill
Kelompok yang Bertugas :
Dwi Chandra Kurniawan (13114282)
Rachma Putri Widhowati (18114674)
Yuli Hendani (1C114530)
3KA21
Dalam tugas kami kali ini kami mendesain sebuah ruangan serta objek-objek yang ada didalamnya untuk mengetahui tata ruang agar mempermudah orang-orang membayangkan bagaimana memposisikan sebuah benda didalam ruangan tersebut, skema yang kami ambil adalah skema ruang tamu dimana terdapat sofa, lampu berdiri, lemari, meja dan televisi.
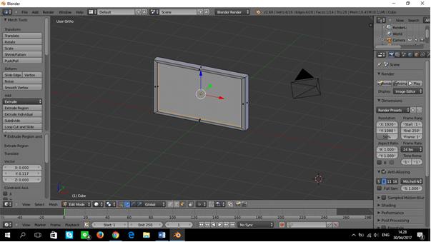
MEMBUAT TV
1. Gunakan objek default yaitu kubus.
2. Resize kubus terhadap garis Y dengan menekan tombol S
+ Y.
3.
Resize kembali kubus yang telah dipipihkan terhadap garis X dengan tombol S + X hingga membentuk seperti pada gambar.
Resize kembali kubus yang telah dipipihkan terhadap garis X dengan tombol S + X hingga membentuk seperti pada gambar.
4.
Masuk ke edit
mode, blok bagian face. Setelah itu gunakan
tombol E + S untuk mengextrude bagian face. Selanjutnya perkecil bagian
face yang diblok tadi untuk memberikan
batasan antara layar dan bingkai tv.
5.
Bagian
face yang telah di perkecil tadi selanjutnya di extrude dengan perintah tombol
E dan Tarik kursor mouse perlahan kebelakang untuk membuat face tertarik
kedalam.
6.
Untuk
membuat penyanggah tv yaitu dengan cara
memblok bagian face bawah dan gunakan tombol E + S seperti lanhkah sebelumnya
agar dapat memperkecil face yang diblok.
7.
Setelah
face bawah diperkecil, gunakan tombol E untuk mengextrude face.
8.
Pada bagian yang telah diextrude, gunakan tombol
CTRL + R untuk membagi bagian objek yang dituju.
9.
Setelah diberikan batasan dengan fungsi
loopcut(ctrl+r), blok face bawah batang tv dan gunakan tombol S untuk
melebarkan face yang di blok hingga memberikan bentuk yang ideal untuk
penyanggah TV.
10.
Ubah
ke object mode. TV telah selesai dibuat.
Disini saya hanya menjelaskan hal tersebut, objek-objek lain akan diterangkan pada blog rekan saya yang lain yaitu :
- Dwi Chandra K : http://sharehistoryonsunday.blogspot.co.id/2017/05/membuat-desain-ruangan-menggunakan.html
- Yuli Hendani :
Terimaksih











Tidak ada komentar:
Posting Komentar